How to go solar the easy way
with SundayGrids
SundayGrids is an ingenious climate tech startup that lets anyone invest in solar energy to save up on power bills, without having to install solar panels on site.
The founders brought me in to help improve the company’s communication strategy around its offering. The challenge was to clearly explain how community solar works, what investment in solar would yield and how their product would bridge the two effectively.
I designed explainers and data visualisations for multiple touchpoints across the website. You can view them here
My role
Information designer
Timeline
April - May 2023

🔆 Solar for everyone
To enable anyone, anywhere to access solar energy, SundayGrids (SG) lets users reserve some solar capacity from a larger solar project. These projects are installed on a commercial or residential property, a.k.a. hosts. The hosts use the power generated and pay SundayGrids for it. This revenue is sent to users as credits, which they can then use to reduce their power bills.
To understand this, I started by making a high-level business model diagram and a service blueprint.
I worked with the founders to make sure I was getting the details right. It helped me see the team’s vision and knowledge of the business. This was also letting us think about where we could intervene with better information design.
As the founders would say, they ‘needed someone with a fresh set of eyes’ to spot some information gaps. And that’s what we were working to cover.
🌤️ Clear as day
With solar energy there came some natural doubts.
We had to simplify the costs and benefits of going solar the convenient way.
Early on, we framed our goals and target group
🗣️ One more time, with feeling
As an outsider to the service, I was in an exciting place to experience the product for the first time. I made myself a screen flow as I made a mock investment into a solar project and entered the product dashboard for the first time. I kept an eye out for the actions, goals and opportunities on each screen. I did the same for every page on the site too.
Here's what I learnt 👇
💬 I say, you see
Next, we needed to see how people understood SundayGrids’ offering and story. I proposed a card sorting exercise, and we added our own spin to it.
We broke the website and its messaging down to some core concepts.
These pieces were given to our participants to rearrange as it made sense to them.
In later iterations of the exercise, we ran the test as a conversation. We started with a one-line explainer of the service and then provided only the pieces of information they asked for. We also took the title out of the cards and framed their own questions at the top, to understand their grasp of the concept.
This gave us a trail of questions they would pose, and an idea of how many they would ask before being feeling fully informed.
The outcome was that we had 3 tiers of questions we needed to address progressively.
Based on this, we revised the website architecture, while saving some more quality of life improvements for a later launch.
In short, we needed to make it quicker to understand what the product is, how it works and how to get started with it. We started with simplifying the workings.
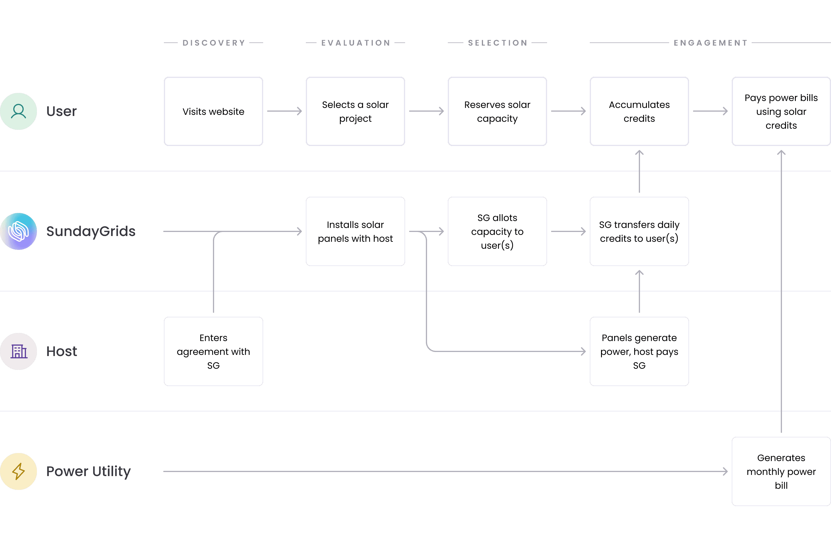
🕸️ Actors of the network
The How It Works page would be the most suitable place to explain how the service works. I turned quick service model sketches into working prototypes. We needed to break the process down, from solar panels to power savings.
The 'key' diagram we arrived at was effective in showing who installs the panels, who pays for the power and who the money is credited to.
🌞 Console of the sun
We’d identified a banner section on the homepage that had a make-or-break chance of introducing the service. We iterated on multiple copy and illustration options that made a metaphor out of the SundayGrids product.

We saw the product as a console, powered by solar chips from around the country, that let users shred their bills.
🔮 What's a photon cost?
We worked on a contextual calculator that would show people their projected savings when they invest in a solar project. What began as a whiteboard sketch went through multiple revisions.
Asking people how much they could invest, instead of how much they wanted to save, placed their constraints in the calculations. This gave them more transparent savings projections.
👆 Help me understand!
We were also considering a decision-tree-based explainer that would advise users on how to go solar, in the case that they were still confused. This would take all of their constraints and recommend the best course of action, which would ideally be digital solar with SundayGrids 🤠
SundayGrids adapted and built on all the work we did together, releasing the new features and explainers in phases over the following months. The team is always cooking up new ways of making solar energy a more attractive investment in the coming years. Working with them gave me a glimpse of what’s possible when we meet every challenge with a dream and some wit.
A huge thanks to Mathew, Tarun, Naseer, Paul, Keerthi and Adith and for having me on board! 🔆
























